本网讯(记者 李贤烨 陈少铭)近期,国际商学院学子在多项高水平学科竞赛中斩获22项省级及以上奖项,充分展现了学院在深化赛创融合、拓宽实践育人路径方面的成效。
学院本学期组织23名教师指导114名学生参与各类竞赛,包括“挑战杯”“正大杯”、全国企业竞争模拟大赛等全国普通高校大学生竞赛榜单赛事,以及全国跨境电商创新创业能力大赛、全国数字贸易技能大赛等商科特色鲜明的专业赛事。通过竞赛实践,学生的创新实践能力得到显著提升。
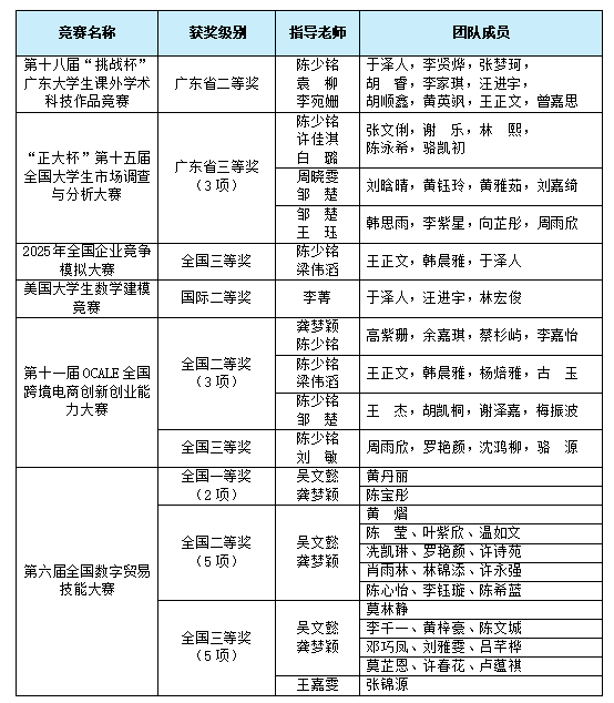
表1:国际商学院2024-2025学年第二学期学科竞赛获奖情况

机制保障强支撑 校院联动促发展
优异成绩的取得,离不开坚实的保障体系。学校层面高度重视学科竞赛育人功能,通过建设大学生创业园、“双创”基地、创客空间及专业工作坊等,提供多元实践平台,并设立弹性学制与学分互换机制,激励师生参与高水平竞赛。校团委精心组织打磨竞赛作品,校领导亲自指导学生将调研成果转化为咨政报告,为广州市政府决策提供参考。

魏德敏副校长指导学生将竞赛成果转化为咨政报告(陈少铭 提供)
学院多措并举强化实施保障。院长安然、党总支副书记梁伟滔多次深入竞赛团队开展指导,全程参与模拟答辩并提出专业建议;学院深度整合校企资源,组建双导师指导团队,共同孵化优质双创项目;同时,建立学科竞赛优秀指导教师评选机制,对表现突出的教师予以表彰奖励,充分激发教师参与竞赛指导的积极性。

学院多措并举强化竞赛实施保障(黄凤娟 提供)
产教融合强联动 双师驱动促转化
为深化“安馨”竞赛团队在银发经济领域的研究实践,学院积极搭建校企合作平台,特邀广东省老龄产业专家闫芳芳担任产业导师,并邀请广州老博会项目总监陈胡军等业界专家提供专业指导,共同开展“直播电商赋能银发产业”项目研究。项目推进过程中,师生团队专程赴华南标杆养老社区泰康之家·粤园实地调研,通过企业运营团队的现场讲解,深入了解适老化场景设计理念与智慧康养技术应用。在产业专家的全程指导下,项目实现了学术价值与产业需求的双向融合。

与产业导师/业界专家共同探讨产教融合新路径(胡睿 李贤烨 提供)

师生赴泰康集团·粤园调研(韩晨雅 提供)
服务基层强使命 竞赛育人润无声
学院注重引导学生在服务基层中深化竞赛内涵。学生深入社区采集数据,为竞赛方案奠定实证基础;开展8次老年消费主题公益行动,覆盖敬老院、社区及乡村,并通过短视频科普老年防诈(累计获200万浏览量)。这些扎根社会的实践有力锤炼了学生的家国情怀,赋予竞赛方案深厚的人文关怀与现实洞察力。
学生进社区开展基层服务 (杨焙雅 提供) | ||
学术引领促深化 创新成果添底蕴
学院强调将学术创新深度融入竞赛培育体系。在戴思婷、龚梦颖、陈少铭、袁柳等教师团队指导下,学生依托竞赛项目开展创新研究,实现“项目-研究-竞赛”的良性循环。本学期,师生基于竞赛项目合作产出10篇学术论文(学生第一作者6篇),其中4篇投稿至SCI/SSCI期刊,4篇被EI会议收录。这些创新成果不仅为“挑战杯”等赛事提供了坚实的理论支撑与创新视角,更培育出多个具有学术深度的竞赛项目,真正实现了“赛创融合”的育人成效。
协同共进促成长 赛学赛教聚合力
参与全国企业竞争模拟大赛的王正文同学分享道:“这场商业模拟让我亲历了战略决策的复杂魅力。面对动态市场的数据分析、产能与成本的精准平衡,每一步决策都是对课堂理论的深刻检验和团队协作的实战演练。”参与OCALE全国跨境电商创新创业能力大赛的韩晨雅同学结合国贸专业学习深有感触:“比赛让我将国际贸易理论知识应用于跨境电商实战,特别是在数据分析和营销策略制定上,专业所学有了实实在在的落脚点。”指导老师邹楚观察到:“学生在解决真实商业问题的过程中,展现出更强的学习主动性和实践应用能力。这提醒我在日常教学中更多地引入实战案例,把竞赛中的典型场景设计成教学模块,实现赛教相长。”
赓续前行谋长远 赛创育人谱新篇
本学期,国际商学院赛创融合工作取得阶段性成果。展望下半年,学院将继续深化“赛创、赛学、赛教”互促理念,重点培育全国高校学生跨文化能力大赛、全国大学生电子商务“创新创意创业”挑战赛等高水平竞赛项目。学院将持续优化赛创融合育人体系,引导学生在竞赛实践中检验理论成果,在基层服务中锤炼实践能力,为粤港澳大湾区建设输送更多兼具创新精神、实践能力和社会责任感的商科人才。
文字录入:黄凤娟 国际商学院;编辑:许晗星

